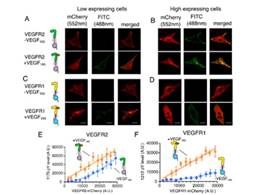
Indian researchers discover RTKs for treatment of colon and renal cancer
Researchers at the Kolkata-based Indian Institute of Science Education and Research (IISER) have identified the…
Small tractor developed for socio-economic upliftment of marginal and small farmers in India
A newly developed compact, economical and easy to operate tractor can help small and marginal…
Next-generation genome sequencing lab commissioned at AFMC Pune
Lieutenant General Daljit Singh, Director General, Armed Forces Medical Services and Senior Colonel Commandant, Army…
Airtel Announces Revised Mobile Tariffs
Bharti Airtel (‘Airtel’) has maintained that the mobile Average Revenue per User (ARPU) needs to…
Airtel set to sustain its lead on delivering the best experience
Bharti Airtel (“Airtel”), India’s premier telecommunications services provider, today announced purchase of spectrum in key…
Union Bank of India launches Premier Branches in Rural and Semi-Urban Markets
Union Bank of India has today announced the launch of its new Union Premier branches…
LISA “ROCKSTAR” NEW SINGLE & VIDEO OUT NOW LISTEN HERE& WATCH HERE
Today world renowned rapper, singer, dancer and style icon, LISA (Lalisa Manobal) releases her new…
Ola Electric announces ‘Electric Rush’ offers with benefits of up to INR 15,000 on S1 scooter portfolio
● Ola S1 X+ now starts at INR 89,999; only till stocks last ● Flat…